重磅发布!十五五规划全文:大力发展绿色氢能
3月13日,《中华人民共和国国民经济和社会发展第十五个五年规划纲要》正式发布。
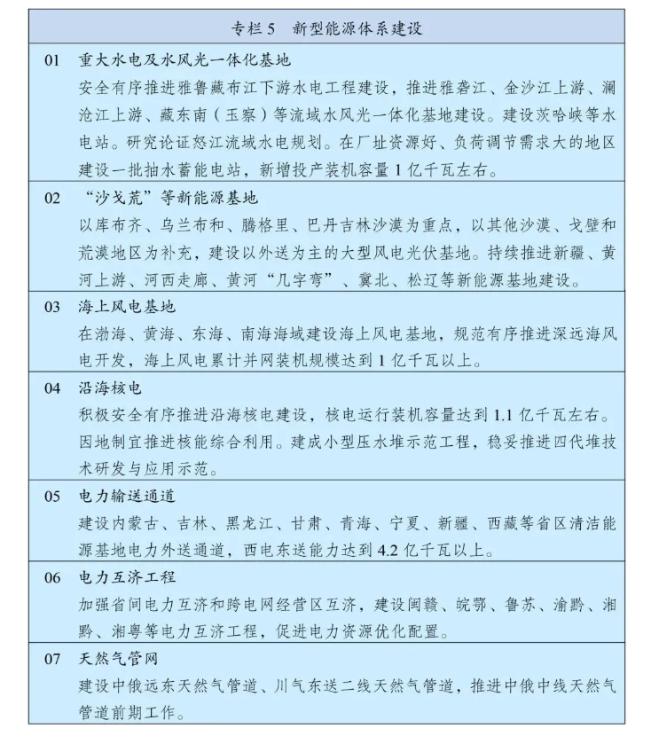
《规划纲要》提出,加力建设新型能源基础设施。深入实施能源安全新战略,加快构建清洁低碳安全高效的新型能源体系,建设能源强国。推进非化石能源安全可靠有序替代化石能源,坚持风光水核等多能并举,实施非化石能源十年倍增行动。统筹就地消纳和外送,建设“三北”风电光伏、西南水风光一体化、沿海核电、海上风电等清洁能源基地,加强分布式能源就近开发利用,布局发展绿色氢氨醇,积极推进光热发电和地热能利用。加强化石能源清洁高效利用,推进煤电改造升级和散煤替代。着力构建新型电力系统,全面提升电力系统互补互济和安全韧性水平,优化全国电力流向和跨区域通道布局,加快智能电网建设,完善城乡配电网,科学布局抽水蓄能,大力发展新型储能。提高终端用能电气化水平,推动能源消费绿色化低碳化。基本建成全国统一电力市场体系,完善油气“全国一张网”运行调度机制。


《规划纲要》表示,发展壮大新兴产业。加快新一代信息技术、新能源、新材料、智能网联新能源汽车、机器人、生物医药、高端装备、航空航天等战略性新兴产业发展,因地制宜建设各具特色、优势互补的战略性新兴产业集群,着力打造一批成长潜力大、技术含量高、渗透领域广的新兴支柱产业。拓展海洋经济发展空间,推进低空经济健康有序发展。实施新技术新产品新场景大规模应用示范行动,加大场景培育和开放力度,加快新兴产业规模化发展。鼓励发展战略性产品和服务,推进国产大飞机规模化系列化发展,加强北斗系统创新应用,扎实推进智能驾驶、新型太阳能电池、新型储能等关键技术创新,支持创新药临床使用。
前瞻布局未来产业。瞄准引领未来发展重点领域,构建未来产业全链条培育体系,推动量子科技、生物制造、氢能和核聚变能、脑机接口、具身智能、第六代移动通信等成为新的经济增长点。加强未来产业识别和动态调整,强化基础性、前沿性、颠覆性技术布局。建立未来产业投入增长和风险分担机制,组织实施未来产业发展示范工程,探索多元技术路线、典型应用场景、可行商业模式、市场监管规则。布局一批国家未来产业研究院和概念验证中心,依托科教资源优势突出、产业基础雄厚地区建设一批未来产业先导区。


积极稳妥推进和实现碳达峰。统筹发展和减排,扎实开展碳达峰行动,加快产业结构、能源结构、交通运输结构等调整优化,确保如期实现碳达峰目标。
深入开展节能降碳改造和控煤减煤,加快推进新增用电量由新增清洁能源电量覆盖,推动煤炭和石油消费达峰,单位GDP能耗下降10%左右。有力有效管控高耗能高排放项目,加快绿色低碳技术装备创新应用,有序推动符合要求的高载能产业向可再生能源资源富集区域转移,建设零碳工厂和园区。加强既有建筑和市政设施节能降碳改造,促进超低能耗和装配式建筑规模化发展,实施制冷能效提升和绿色照明行动。加快热力系统绿色低碳转型,因地制宜开展余热资源利用和非化石能源供热,有序推进供热计量改造和按热量收费。推动交通动力低碳替代,加快货运、公共领域电动化和绿色燃料车船应用,提高大宗货物铁路、水路运输比重和新能源汽车运输比重。提升算力设施、5G基站等新兴领域用能效率。健全重点领域能效诊断机制,深入实施能效标识和能效“领跑者”制度。深化绿色低碳高质量发展先行区建设。

- 01-23同是8000吨LNG船,集散两用船补贴竟少近500万?新政计算规则揭秘
- 05-09习近平:中国新能源产业不存在所谓“产能过剩问题”!
- 02-13永安行:氢能产业迎来快速发展期
- 01-03华电取得首个绿氨掺烧项目
- 07-12内蒙古首套“出国”制氢系统正式产气 开启清洁能源国际合作新篇章
- 12-18“一带一路”国际日:盘点2025年中国在能源方面推动“一带一路”国际合作的相关举措
- 04-23北京首个纯氢供热示范项目每年可减排约90吨
- 09-1878辆“无锡造”氢燃料电池车交付投用
- 07-19全球首个万吨级风电制氢合成甲醇项目签约浙江
- 07-06河北省氢能产业创新联合体成立
- [ 氢能车船 ]重磅发布!十五五规划全文:大力发展绿色氢能
- [ 氢能车船 ]绿色燃料:绿色燃料品种及企业布局情况大盘点
- [ 氢能车船 ]全国人大代表程用文:建议支持湖北牵头打造内河绿色智能船舶产业集群
- [ 氢能车船 ]国家能源局局长王宏志:绿色氢氨醇等新业态新场景蓬勃兴起,新一轮能源消费革命蓄势待发
- [ 天然气车船 ]近300亿落单!来中国订造22艘LNG双燃料箱船
- [ 氢能车船 ]十五五开局之年:甲醇 + 煤化工向绿而行,政策护航下的新增长范式
- [ 氢能车船 ]利好氢能!国资委定调央企:大力发展新兴产业,启航行动聚焦6个未来产业
- [ 氢能车船 ]22位两会代表聚焦氢能,这些建议将如何影响行业?
- [ 天然气车船 ]在波动与重构中前行:液化天然气产业链的新机遇与新挑战
- [ 氢能车船 ]绿甲项目:盘点2026年我国拟在建绿色甲醇项目

